Pfizer/BioNTech C4591001 Trial - Phase 1 - A few more anomalies, on dates & fevers
A few discrepancies between data & published studies, which aren't weighting a lot compared to the rest of the elements we brought forward so far, but which are still worth noting.
Introduction
We review, in this article, the demographics & adverse events experienced by the subjects in the Pfizer/BioNTech C4591001 phase 1/2 trial, as featured in the Sponsor's data obtained and shared by the Public Health and Medical Professionals for Transparency (PHMPT)1.
Two studies are presenting results of interest:
- A nature study by Mark J. Mulligan et al., published on August 12, 2020, Phase I/II study of COVID-19 RNA vaccine BNT162b1 in adults"2 presents the results for BNT162b1 for the 18 to 55 age group.
- A medrxiv.org study by Edward E. Walsh et al. (among whom, Uğur Şahin), published a few days later, on August 28, 2020, RNA-Based COVID-19 Vaccine BNT162b2 Selected for a Pivotal Efficacy Study"3 presents the results for BNT162b1 & BNT162b2, for the 18-55 & 65 - 85 age groups.
On October 14, 2020, it was published in the New England Journal of Medicine, under the name "Safety and Immunogenicity of Two RNA-Based Covid-19 Vaccine Candidates"4.
We will focus here primarily on the latter, in its NEJM version, which provided a comprehensive overview on the demographics of the subjects of the trial. For a broader view on the trials generated by the BNT162, you can refer to this comprehensive overview by our friend Geoff Pain5.
Results
The phase 1/2 was initiated, officially, on May 4, 2020 (it in fact began at least 5 days before, on April 29, 2020, date of the first subject's - 10021003 - screening6).
This first screening took place 6 days after the first injection being performed in the German trial, as documented in this other Nature study by Uğur Şahin et al.7.
The screening ended officially on June 22, 2020 (again, three days before the last screening used, 10031087, screened on June 25, 20208).
Aside from these - hard to explain - dates anomalies, we highlight here deviations on the protocol, adverse effects which aren't mentioned in the study, and incorrect statements on key factors used to justify the determination of the BNT162b2 against the BNT162b1.
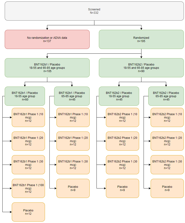
Study Demographics
As exposed in the study, 7 products were tested on groups of 12 subjects, while 3 subjects in each group received a Placebo (provided by Hospira or Fresenius Kabi9) for each cohort of 15, on two age groups, 18 to 55 & 65 to 85.
Again we must stress that the age group with the highest mortality during phase 3, 56 to 6410, is kept out of the phase 1 for some undetermined “scientific motive”.
We verified the demographic base figures11 in the following diagram.
It’s worth mentioning, on said demographics, that depending on the various protocol versions12, the population "evolved" significantly, as it was underlined by Twitter's A Concerned Amyloidosis13 :
- from 840, on April 17, 2020, to 420, on June 11, 2020
- from 420 to 630, on July 1st, 2020
- from 630 to 195, on July 24, 2020
The official version is that Albert Bourla instructed his troops to re-calculate the targets to save lives14. In light of the likely subjects deletions we were highlighting recently, this explanation seems doubtful15 - and we can’t discard the hypothesis that they “cherry-picked” these 195 subjects among a larger pool.
Screening to dose 1
2 subjects (on site 1007) had deviations from the window specified page 65 of the protocol of 0 to 14 days between screening & dose 1: one patient at 15 days (10071057) and one at 18 days (10071051).
Interval Between Doses
The 195 subjects received, according to the study, their two doses at an interval of 21 days apart between dose 1 and dose 2 (the protocol doesn't include any mention of the 19 to 42 days "allowed window" which would later apply in phase 3, but does plan for a 19 to 23 days window).
We measured the actual days between doses 1 & 2 for these subjects.
The subjects received their injections as scheduled for the BNT162b2 Phase 1 (10 mcg), BNT162b2 Phase 1 (20 mcg), BNT162b2 Phase 1 (30 mcg), BNT162b1 Phase 1 (10 mcg), BNT162b1 Phase 1 (20 mcg), BNT162b1 Phase 1 (30 mcg).
The 12 BNT162b1 Phase 1 (100/10 mcg) subjects represented most of the deviations out of the 19 to 23 days window, with all subjects receiving their second doses between 85 to 105 days after dose 1.
3 subjects from the placebo arm (10021041, 10011021, 10011013 - those assigned to the 100/10 mcg group) were again (far) outside of the 19 to 23 days window and, like the other 100/10 mcg recipients, within a “85 to 105 days after dose 1” window.
Given that no second, much lighter dose (10 mcg) had yet been administered to the 100 mcg recipients when Phase 1 studies were finalized (August 12 & August 28), it’s often unclear for researchers that 100 mcg recipients did receive a second dose. The protocol isn’t explaining why 100 mcg recipients were given a 3 months delay to recover from their first dose - prior to only receive a tenth of the initial mRNA dose originally scheduled.
Adverse Effects
The study states that"Participants 18 to 55 years of age who had been assigned to receive 100 μg of BNT162b1 or placebo received one dose; the second dose was not administered because of reactogenicity in the participants who received active vaccine", and references as source for that claim the Mulligan et al. study, Phase I/II study of COVID-19 RNA vaccine BNT162b1 in adults"16.
The Mulligan study states (page 2 of the .PDF version) that"All local reactions were mild or moderate in severity except for one report of severe pain after the first dose of 100 μg BNT162b1".
This first statement relies exclusively on the interpretation made by the lead investigator of each site (sole arbiter of the fact that an adverse effect is or isn't related to the product), as several subjects have reported a wide range of adverse effects.
To quote a few examples:
Subject 10011015, a 28 year-old white male from the BNT162b1 (30 mcg) arm, had 9 reported adverse effects, all identified as "vaccine" related by the healthcare professional in charge.
2 days after his first dose, he reported:
- Tachycardia, which lasted 7 days
- Fatigue
- Injection site swelling
- Diarrhoea
The day following his second dose, he reported:
- Decreased appetite
Two days after his second dose, he reported:
- Diarrhoea
- Chills
- Fatigue
- Pyrexia (fever)
- Headache
Subject 10011034, a 26 year-old asian female from the BNT162b1 (100/10 mcg) arm, had a presyncope ("Vaso-vagal reaction with finger prick") 5 days prior her dose 1.A day after her first dose, she reported:
- Nausea
- Sleep disturbance
2 days after her first dose, she reported a Decreased appetite.
51 days after her first dose, she had another Presyncope.
A day after her second dose, she reported Fatigue (lasting 9 days).
2 days after her second dose, she reported Nausea.
91 days after her second dose, she reported Dysphagia.
107 days after her second dose, she reported Gastric polyps & Gastritis - both unresolved.
Of course, we aren’t advancing that these after-effects are directly related, as we lack details. We are just noting a slight discrepancy between the “everything went fine aside a few fevers” tone of the studies and the reality.
Fevers
The study further states that"After the first dose, fever (defined as ≥38.0°C) was reported by 8.3% (1 out of 12) of participants who received 10 μg and 30 μg BNT162b1 and by 50.0% (6 out of 12) of individuals who received 100 μg BNT162b1."
We located these in the Clinical Events .XPT file17.
The second part of the sentence appears true from the data, 6 subjects indeed reported mild (5) to moderate (1) fevers in the BNT162b1 100/10 mcg arm18.
1 subject (10011009) reported fever (moderate) after the BNT162b1 10 mcg first dose.
No subject reported Fever post dose 1 in the BNT162b1 20 mcg arm, but 8 of 12 reported fevers post dose 2.
The statement on the BNT162b1 30 mcg arm is simply false.
4 subjects, not one, reported fevers after the dose 119 - and 11 subjects reported fevers after their second dose20.
If the “fevers” statement on BNT162b1 is incorrect, one can only be left to wonder why they chose the BNT162b2 ultimately.
We suggest you once more to follow Twitter's A Concerned Amyloidosis - also now on Substack21, who has advanced the best hypothesis we saw on that subject so far, on a deliberate desire to obfuscate future adverse effects by sticking to a formulae close to Moderna's22.
As usual the script required to reproduce this analysis is available on GitHub.
💬 Join the conversation
Want to like, comment, or share this article?
Head over to our Substack page to engage with the community.
Likes, comments, and shares are synchronized here every 5 minutes.